近日,中国帕金森病一站式诊疗中心2.0启动会暨中国帕金森病专科中心启动及授牌仪式·上海站隆重举行。我院神经内科被授予“中国帕金森病标准中心暨帕金森病一站式诊疗中心”。
首任中华医学会神经病学分会和中国医师协会神经内科医师分会帕金森病及运动障碍学组组长陈生弟教授、现任中华医学会神经病学分会帕金森病及运动障碍学组组长陈海波教授和中国医师协会神经内科医师分会帕金森病及运动障碍学组组长王丽娟教授分别上台致辞,我院党委副书记、副院长李刚及北院神经内科主任黄东雅等出席活动。
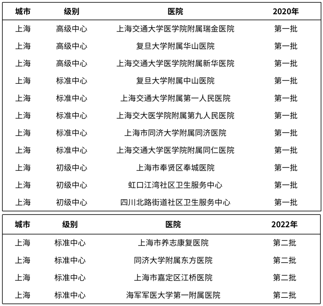
目前,上海市共有15家国家级帕金森病专科中心,且所有一站式诊疗中心都遵循统⼀的诊疗指南和管理流程,这将有效推动我国帕金森病诊疗专科化、全程化、分级化和智能化的落地,为患者提供全方位、立体式的一站式诊疗及管理服务。
为配合中心建设,在医院的大力支持下,我院神经内科将进一步整合学科资源优势,发挥多学科协作综合管理帕金森病的特色,进一步提高临床诊疗水平和服务能力。 (神经内科)
相关链接:
浦东发布 浦东有了首个中国帕金森病标准中心,它有什么“独门绝技”? https://mp.weixin.qq.com/s/cDVLOuDyfkajBjboBa8W7Q
浦东时报 浦东有了首个 中国帕金森病标准中心 http://pudong-epaper.shmedia.tech/Article/index/aid/7804356.html


