在消化内镜相关手术中,对患者的健康宣教极为重要。这类患者往往知情需求大、周转快、随访管理较难,因此,科学把握宣教方式、宣教时间和内容,将会解决患者出现的“理解不充分”“依从性差”“复诊不及时”等问题。
我院消化内镜科是医院的年轻科室,科室里同样年轻的医疗团队一直在思考,如何让患者更高效、更便捷地获取健康宣教信息。
基于此,消化内镜科的宣教方式经历过纸质版宣教单页、“苹果树”造型的二维码墙,到智能化健康宣教平台三个阶段。伴随着科技的进步和发展,科室还将在健康宣教最优路径方面持续探索。
“线上健康助理”让患者更满意
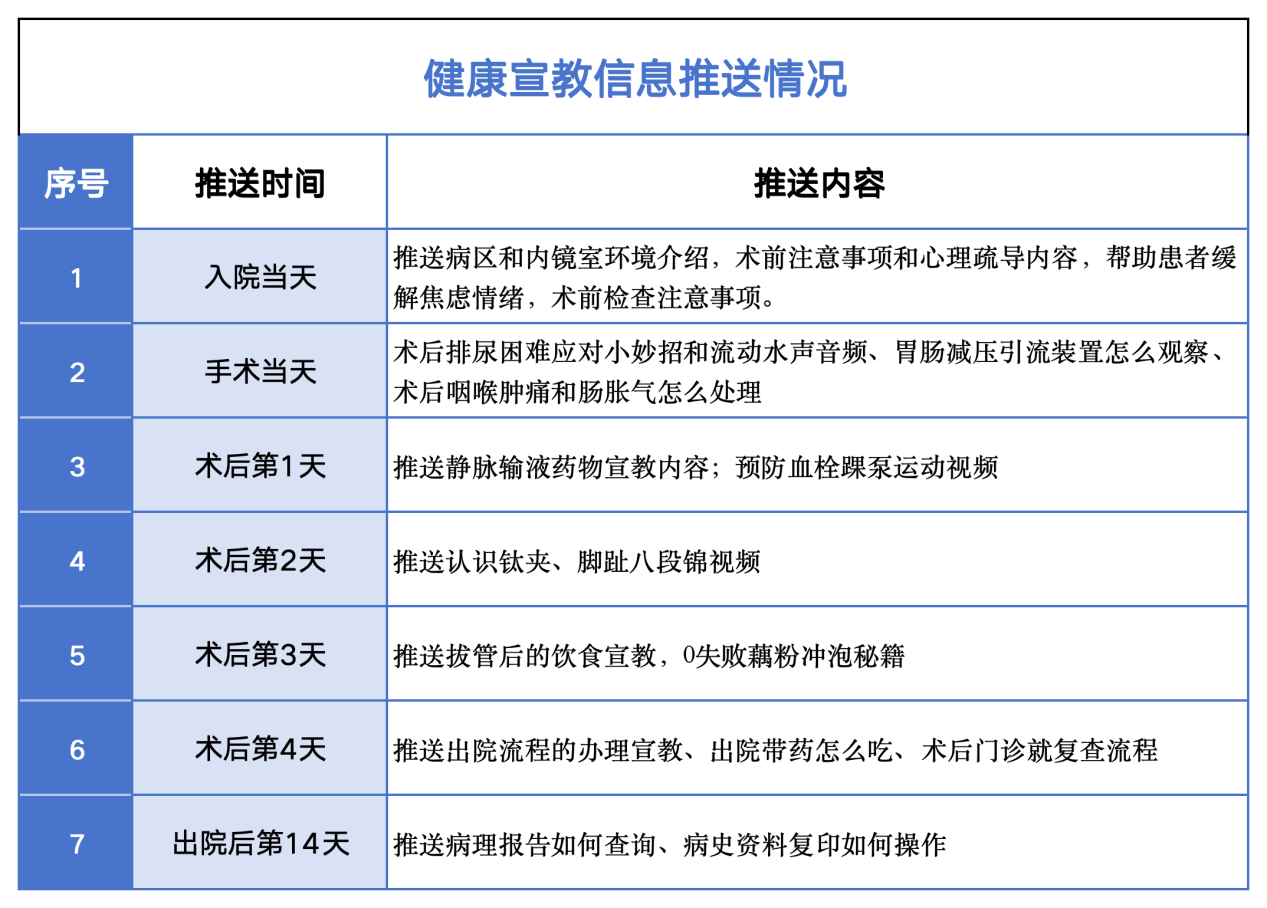
现如今,一位在消化内镜科手术的患者,从入院当天到出院后第14天,都将会收到在7个不同时间节点发来的健康宣教信息。
例如,手术当天,会收到“术后排尿困难应对小妙招和流动水声音频、胃肠减压引流装置怎么观察、术后咽喉肿痛和肠胀气怎么处理”,出院后第14天,甚至能收到“病理报告如何查询、病史资料复印如何操作”等内容。

健康宣教内容做到了信息精准、时机合适,且提醒及时。患者不需要主动寻找资料,在不同的治疗节点就能自动收到对应指导,就像身边有一位“线上健康助理”。不仅提高了患者的宣教接受率,同时也显著提升了患者的依从性和满意度。
在随访平台上,护士可以点对点关注到患者消息接收情况,如出现遗漏还可以在后台再次发送相关健康宣教内容。
据统计,自该智能化健康宣教平台7月上线运行以来,已有121名患者加入,宣教信息推送成功率超过75%,患者平均打开率达68%,远高于扫二维码墙阶段(<30%)。医院测评的患者满意度方面,由6月的97.01%上升到8月的100%,满意度得分由4.94提升到4.97分,收效显著。
智能化健康宣教平台为医护人员带来了极大便利,且持续收到患者好评,因此,消化内镜科医护人员积极推广该平台。高效便捷的宣教形式同样受到了医院其他科室医护人员的认可,近期,科室之间不断展开交流和学习。
从纸质宣教到“实时陪伴”
实际上,消化内镜科的健康宣教平台经历过三个阶段。最初,科室采用的是最常见的纸质版宣教单页,这些资料由医护人员在患者入院时或手术前后发放,涵盖饮食注意事项、术后护理要点和复查时间提示等信息。
然而,效果并不理想。由于就医流程紧张、信息量大,很多患者在住院期间虽然收到了资料,往往只是随手一放,甚至遗失。真正能够完整阅读并记住内容的患者很少。更重要的是,纸质资料不便于保存和随时查阅,患者在出院后遇到问题时,常常因手边没有资料而产生困惑和焦虑。另外,一旦宣教内容更新,纸质版还需重新印刷,成本高、周期长,难以及时响应指南更新。
为了解决纸质宣教的不足,消化内镜科开启第二阶段数字化宣教。科室设计了一面“苹果树”造型的二维码墙,贴在科室病区走廊醒目位置。每一个“苹果”就是一个二维码,涵盖不同主题的健康知识,患者只需拿出手机扫码,就能随时获取想要的宣教内容。
相较于纸质资料,这一举措更具互动性和新颖性。患者可以根据需要自由选择内容,避免了纸张遗失等问题。但在实际应用中,科室发现患者扫码率并不高,不到入院患者的30%。其中老年群体对扫码操作仍有障碍,年轻患者即使扫码,往往因信息获取缺乏“即时提醒”,不能形成持续关注,尤其在术后,患者卧床修养期间无法下床扫码。
另一方面,二维码内容更新尚未实现动态管理,仍需人工操作。后台可以统计扫码率,但无法追踪到个人阅读完成情况,实际触达效果不够明确。
于是,在总结前两个阶段的经验和不足后,消化内镜科尝试改进宣教方式。一次偶然的机会,患者拿着预约短信询问医护人员CT检查预约时间是否会影响第二天的手术时间,这一“推送”到患者手机的短信给了科室方向和灵感。
随即,消化内镜科依托医院和护理部提供的随访平台,将原先的“随访码”前移,不再等到患者出院后才进行,而是从入院当天就启用。
头脑风暴、梳理科室疾病谱等,消化内镜科医护人员将现有的宣教资料迅速进行汇总和分类,在与患者和专家多次访谈后,开展了小范围的预实验,最终明确了在上述7个时间点进行宣教信息的推送。
从纸质到二维码,再到智能推送,消化内镜科的宣教探索,将健康教育从“被动获取”转变为“主动陪伴”。前两个阶段的尝试帮助科室更清晰地认识到:好的宣教不仅要有内容,更要有适合的形式和合适的时机。
如今,数字化和智能化已经为医疗服务提供了更多可能。通过平台推送,不仅让患者获得了实时的健康指导,还在信息爆炸时代,于最恰当的时间点,精准推送患者最需要的内容。极大提高了医护人员的宣教效率,让他们能有更多精力投入到高质量的诊疗和护理工作中。
“健康宣教不是单纯的信息传递,而是医患之间沟通与陪伴的重要桥梁。”消化内镜科护理人员同时表示,形式的不断优化,本质上是让患者在就医之路上更有安全感和获得感。
未来,消化内镜科还将继续探索更多贴近患者需求的宣教形式,例如结合短视频、人工智能辅助解答等。消化内镜科护理人员相信,通过持续改进,健康宣教一定会在患者康复中发挥越来越重要的作用。(消化内镜科)